适合人群:所有健身人群
作者:索索队长
主要内容:训练计划、药物等。
《从青铜到王者:健身增肌者最全手册(上)》上集完饮食安排,接下来下集就是训练部分了。
训练和训练计划:
(一)、开始健身的几个原则
宁请勿假:重量真的不重要,力气大干脆去挑大粪得了,练出好看的皮囊才能让你像我一样纵横四海、男上加男、强人锁男(狗头)。
前戏贼他妈重要:简单拉伸、活动关节——进行5-10分钟低强度有氧——开始你的训练,记住这是你每次训练的标配≈每次啪啪啪的前戏。
多做复合动作:复合动作有助塑造强壮躯体,对于新手来说是打基础的不二法门。
控制训练时间:过长的训练时间不仅会让人疲乏,而且容易带来皮质醇水平的升高,这会导致肌肉分解和脂肪增长,所以控制在60分钟以内为佳。
减少模仿,多打基础:你永远可以看到不同的大神给你推荐“神奇训练法”,但你要明白,训练法不在于花哨,而在于基础扎实。
(二)、最基础的训练动作
硬拉:从我2010年开始健身的时候,我就知道硬拉号称“无冕之王”,这是一个最基本、对背部/甚至下肢都有强大增肌效果的的动作
深蹲:深蹲是最强大的健身必备动作,无论对于下肢塑造还是对于体能/力量的增长,深蹲都可以说是动作之王。
卧推:索队认为卧推和深蹲、硬拉并称草丛三基友或者草丛三婊,练出厚实胸肌必备的动作,没有之一。
双杠臂屈伸:如果你在俯卧撑、双杠臂屈伸和引体向上这些自重动作上有困难,那么你应该训练你的相对力量。练习双杠臂屈伸并缓慢加重对你的胸部、三头和肩部具有很好的刺激作用。
引体向上:如果你能用自重的重量进行卧推一组5下,却不能做一组5下的引体向上,那么你应该把训练的优先级放到背上,加强背部的训练。引体向上能够训练你的背阔肌、二头以及上背部肌肉。
尽可能用引体向上去代替高位下拉这类变式动作。
有氧:有氧也是增肌必备的运动项目,并且有无可替代性。每周进行2-3次有氧不仅有助于维持脂肪,还有助于提高心肺机能,也可以间接有助于神经放松和增肌。
有氧≠减脂,减脂=饮食+训练+生活习惯+有氧。
(三)、健身计划
接下来就是训练计划了,一般我们会采用的训练安排有三大种:
- 全身分化(每周三天)
- 上下肢分化(每周四天)
- 蹲推拉分化(每周三到五天)
(注意:训练方法没有谁好谁坏之分,每个人在使用的时候,都可以选择性的去尝试)
那么索队就拿出*肆陆**壹老师推荐的两个训练法。
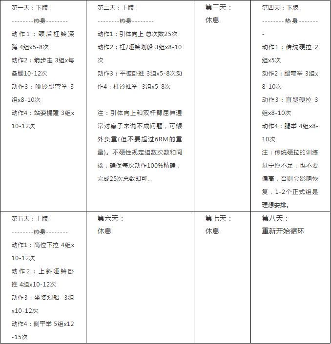
训练法1:*肆陆**壹上下肢分化训练

训练法2:*肆陆**壹瘦体重增长训练法

(四)、训练以外的部分
睡眠:肌肉不在训练中增长,而在睡眠中增长,良好的睡眠才能保证你越来越强大。
那么,如果你有睡眠问题,可以参考:氮泵+健身=睡不好?褪黑素能拯救睡眠吗?
放松:如果你发现自己的增长速度放缓、训练豪情下降,那么你可以停练几天,彻底放空,这样有助于你更好的投入到下一次训练中去。
进步:增肌的进步不一定用体重/力量来衡量,健身的提升是螺旋上升,也即积累到一定程度就会发生质变,不用焦虑的每周去测体重。
用你的维度、体脂肪、肌肉控制力、体重、精神状态、体能等至少3-4因素综合考虑自己的进步。
增肌中控制脂肪:这是个技术活,但不是不可以做到,毕竟身体的合成代谢和分解代谢实质上是同步进行的。
计算好你的摄入量、不断测试适合自己的碳水/蛋白质/脂肪比例,你可以更恰当的了解。
另外,每周进行hiit等多形式有氧,也可以很有效的控制脂肪增长。
《从青铜到王者:健身增肌最全手册》的训练部分到这里就结束了,相信如果你用心阅读,应该也可以完全理解、计算自己的需求。
未尽内容,或者读者们提问的部分,我会在我的zhihu@索索队长和个人W.X.@fitsuosuo继续补充更新。
祝你们像我一样,练得又帅又大(手动狗头)!
如果你对本文表示赞同,可以转发评论收藏,让更多人收益!谢谢大家!
参考文献:
《How to Build Muscle: 5 Step Guide to Lean Gains》
《健身增肌减脂...你一定要知道的知识(上)》
《运动营养学》等
推荐阅读:
1.你以为你老受伤肌肉就会爱你吗?别蠢了,自救吧!
2.炸胸!四个终极训练动作,练出饱满大胸肌!
3.你不知道的蛋白质计算方法,真的太重要了!