在国内“学历即是敲门砖”的大环境下,考试培训从来都是一种“刚性需求”。
正是抓住了这一点,作为一家在线学历教育和职业教育机构,尚德机构(STG.US)才能在国内发展得风生水起,并于今年3月在美股市场上市。
只是这家公司近两年一直处在“虚假宣传”的负面舆论之下,投资者对其的态度也是阴晴不定。目前公司股价已从上市时最高的每股14.08美元跌至如今每股3.85美元。
智通财经APP观察到,11月23日,尚德机构公布了其截至今年9月底的第三季度未经审计的财务报告。或许从财报中我们可以对这家公司有更深的了解。
业绩持续好转成亮点
作为一家职教与成人教育为主的培训机构,尚德机构与其他教培公司最大的区别在于,这是一家纯粹的在线教育公司。这家成立于2003年的教培公司在走过自己10年的传统业务道路后,于2014年6月宣布公司全面向在线教育转型,并表示不再接受任何线下课程订单。
也就是说,尚德教育的盈利模式具有互联网公司的鲜明特征——靠业务流水维持生计。
智通财经APP观察到,尚德机构在2018财年Q3季度的净流水为7.56亿元(人民币,单位下同),同比增长14%;净收入为5.17亿元,同比增长95.8%;毛利为4.24亿元,同比增长93.5%;而公司净亏损则是进一步收窄,为2.26亿元,同比下降12.7%。而公司同期净亏损率从去年Q3的98.1%降至如今的43.8%。
从上述数据可以看出,以当期净流水的增长速度来看,公司净收入及毛利增速均超过90%,说明公司经营效率出现了较大的提高。
不过与传统教育机构一样,尚德机构流水收入的增加仍然直接取决于学生人数。财报显示,公司当期新增学生人数为12.02万人,较上年同期增长14.5%。
对此,尚德机构CEO刘通博表示,“公共课免费学不断为我们带来更高的学员转化率和更高的服务效率。在未来几个季度,我们将继续拓展和加强公共课免费学的服务和覆盖率。”
实际上,公司学费的收入确认和当期费用确认存在错差导致了尚德教育净利润一直处于亏损状态。
通常来看,学生一般会要求一次性缴纳2年学费,根据权责发生制原则,尚德机构需要先将其确认为递延收入,之后在2年的服务期内按“直线法”依次确认为收入。但公司当期费用却需要全部在当期确认,导致尚德教育亏损情况一直被投资者诟病。
所以说,亏损收窄其实正说明公司业绩正大幅好转。此外,公司Q3的递延收入为31.2亿元。不出意外,这些资金将在未来报告期内确认为公司营收,可见尚德机构的发展还是较为稳健的。
陷“虚假营销”风波
只是,目前国内在线教育市场竞争激烈,各路商家皆想通过笼络学生来为自己夺取更高的市场份额。在这种背景下,加大各公司加大市场宣传无可厚非。不过一不小心陷入了“虚假宣传”的风波中也算是公司的风险之一。
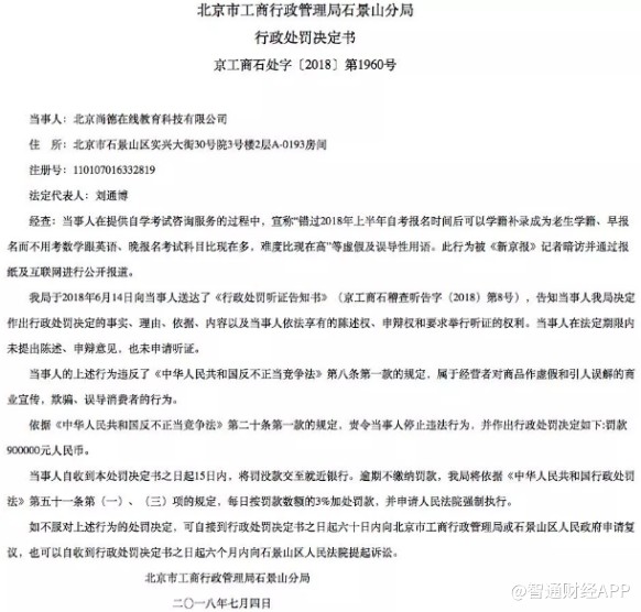
智通财经APP观察到,今年7月,尚德机构因涉嫌虚假宣传,被北京市工商行政管理局石景山分局行政处罚90万元。

处罚书提到,尚德机构在提供自学考试咨询服务的过程中,宣称“错过2018年上半年自考报名时间后可以学籍补录成为老生学籍、早报名而不用考数学跟英语、晚报名考试科目比现在多,难度比现在高”等虚假及误导性用语。该行为违反了《中华人民共和国反不正当竞争法》第八条第一款的规定,属于经营者对商品作虚假和引人误解的商业宣传,欺骗、误导消费者的行为。
这一纸判决几乎已是“实锤”了尚德机构虚假营销的传闻。其实从本质来看,这也是公司极力扩张市场留下的“后遗症”。
从Q3财报的数据中可以看到,公司今年Q3的市场营销费用高达5.42亿元,较上年同期增长58.6%。与此同时,当前公司研发费用却仅有2317.3万元。也就是说,尚德机构的营销费用是研发费用的23.4倍。
从披露的往年年报数据看,2017年,尚德机构的市场营销费用达到13.5亿元,同比增长168.4%。并且销售人员方面,2016年和2017年,公司销售人员分别为2359人和7254人,增幅达到了67%。
如此看来,尚德机构已经在市场扩张的道路上一去不复返了。但公司若只是推行“重营销,轻研发”的市场扩张策略,无异于“竭泽而渔”。而这也就解释了为什么尚德教育业绩高涨,但投资者依然态度冷淡的原因。毕竟教育事业终究还是要回归教育本身。